我国绿色矿山建设研究现状综述与思考
导 读
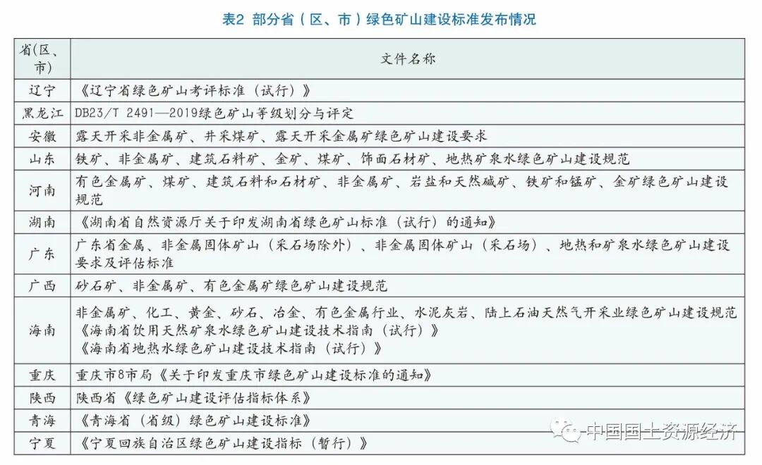
文章通过梳理近期国内学者关于绿色矿山的相关研究成果,认为绿色矿山建设应将绿色理念贯穿矿山开发利用全过程,统筹矿山与山水林田湖草关系,注重经济、环境和社会效益。针对现阶段绿色矿山建设存在的企业积极性不高、评价标准体系不够健全、部门协调机制较弱等不足,建议:矿山企业应认识到绿色矿山建设的必要性及对矿山可持续发展的重要作用,主动适应新形势新要求,结合自身建设基础,科学制定和落实建设计划;管理部门要进一步在矿产资源法律法规及规划中明确绿色发展要求,完善标准体系,建立健全评价指标体系,强化联动机制,细化落实激励支持政策,创新管控约束手段,推动区域绿色发展。






作者信息
孙映祥(1986—),男,山东省郯城县人,中国自然资源经济研究院助理研究员,理学硕士,主要研究方向为矿产资源管理与绿色矿业发展。
